一、学校简介
陕西铁路工程职业技术学院创办于1973年,前身是铁道部渭南铁路工程学校。2002年由铁道部划归陕西省人民政府,2003年升格为专科层次的高职学院。现为中国特色高水平高职学校立项建设单位、国家优质高职学校、国家级职业教育“双师型”教师培训基地,2个教学团队入选国家级职业教育教师教学创新团队,1个教学团队入选全国黄大年式教师团队。
学校地处“三秦要道,八省通衢”的渭南市区,建有临渭、高新两个校区,占地面积1368亩,学生就业率连续20年保持95%以上,500强企业就业人数占80%以上。
学校专业以铁路工程类为主干,以铁道运营管理及轨道装备制造为两翼,培养高铁、城轨、公路、建筑等基础设施建设及管理急需的高素质技术技能人才。设有高铁工程学院、测绘与检测学院、城轨工程学院、道桥与建筑学院、工程管理与物流学院、铁道运输学院、铁道动力学院、铁道装备制造学院等8个二级学院,马克思主义学院、铁成(创新)学院、萨马拉交通学院、西渭(铁成)梦想家学院、继续教育与培训学院等5个特色学院和基础课部、体育教学部等2个教学部,开设铁道工程技术等45个专业。
热忱欢迎各类人才来我校工作,为国家铁路建设事业贡献力量。
二、招聘计划
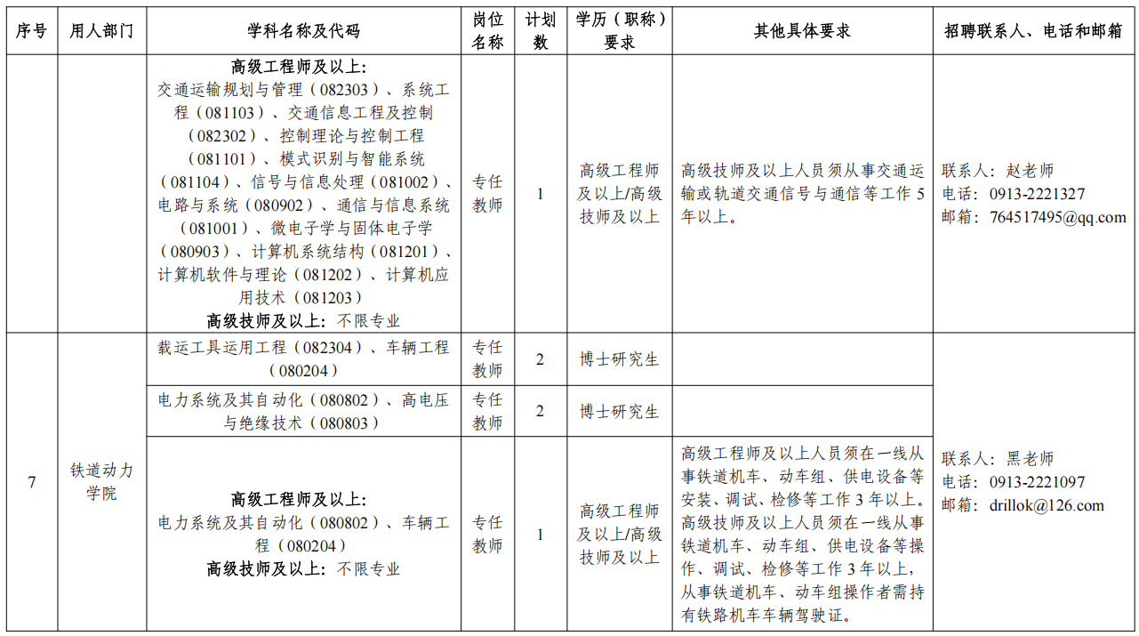
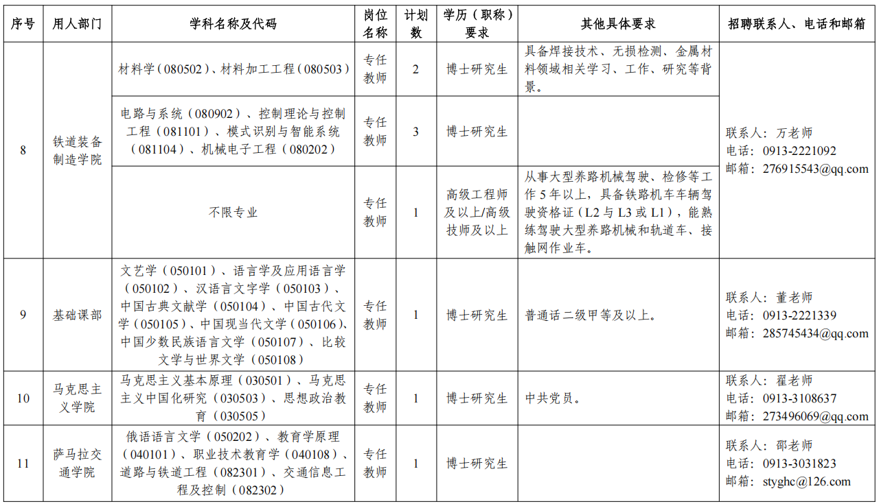
2026年学校拟面向社会招聘博士30人,高级工程师或高级技师及以上人员8人,详见附件。另外,学校长期招聘适应学校专业教学、科研需要的,具有较高影响力的领军人才。
三、招聘条件
(一)基本要求
1.具有中华人民共和国国籍;
2.拥护中华人民共和国宪法和法律法规,拥护中国共产党领导和社会主义制度,品行端正,遵纪守法;
3.应聘人员年龄为18周岁以上,35周岁以下(1991年1月1日至2008年1月1日);
4.具有招聘岗位所需的学历、专业或技能条件。其中,应聘高级工程师岗位的须具有硕士学位证书和研究生学历证书;
5.学历证、学位证以及招聘岗位所要求的证书须于2026年8月31日前取得。国(境)外学历学位应聘人员应提供教育部留学服务中心出具的学历学位认证书;
6.适应招聘岗位要求的身体条件和心理素质;
7.具备岗位所要求的其他条件。
(二)不符合报名应聘的主要情形
1.曾因犯罪受过刑事处罚或曾受过开除处分;在立案审查期间或未解除党纪、政纪处分的;
2.曾在公务员招录、事业单位公开招聘中被认定有舞弊等严重违反纪律行为的;
3.现役军人和在读的非2026年应届毕业生,以及在读的非2026年应届毕业生用以往取得的学历报名的;
4.事业单位人事管理需要回避的;
5.事业单位工作人员、公务员(含参照公务员法管理单位工作人员)有服务年限规定且服务年限未满的,特岗教师、“三支一扶”人员在服务期内的;服务期计算截止时间为2026年12月31日;
6.失信被执行人;
7.法律、法规规定不符合本次招聘要求的。
四、招聘程序
(一)发布招聘公告
本次招聘在陕西铁路工程职业技术学院官网(https://www.sxri.net)发布公告。
应聘人员可查看本公告附件选择报名岗位,如需咨询专业、研究方向等问题,请联系附件中岗位对应联系人,如需咨询学历、学位等岗位资格条件和岗位福利待遇等问题,请拨打招聘咨询电话0913-2221052。
(二)报名
报名采取网络报名的方式进行。应聘人员将简历投递至邮箱:styrsc2023@163.com,投递简历时请注明:姓名+所学专业+应聘部门。投递简历截止日期为2026年8月31日。
(三)资格审查
学校对应聘人员的学历、年龄、所学专业等条件进行资格审查,确定拟面试的应聘人员。
(四)面试
面试主要考察应聘人员的语言表达能力、逻辑思维能力、专业知识运用能力等。面试满分为100分。
(五)体检
根据面试成绩,按照与岗位招聘计划1:1的比例从高分到低分确定参加心理测评和体检人员。面试成绩低于60分的不得进入体检。体检须在三级医院进行。体检标准参照《国家公务员录用体检通用标准(试行)》及有关规定执行。应聘人员对体检结果有异议的,可在得知体检结果后2个工作日内申请复查,复查只进行一次,体检结论以复查结果为准。应聘人员未按规定时间、地点参加体检的,视为自愿放弃。体检不合格的,取消应聘资格。
(六)考察
重点考察应聘人员的思想政治表现、道德品质、遵纪守法、个人征信等情况,以及与招聘岗位相关的专业素养、业务能力等,并对应聘人员的资格条件进行复审。考察不合格的,取消应聘资格。
(七)审议
体检、考察通过人员提请学校党委会审议。
(八)公示
根据面试、体检、考察结果,确定拟聘人员。拟聘人员名单在陕西铁路工程职业技术学院官网(https://www.sxri.net)公示。公示内容包括用人部门、招聘岗位、拟聘人员姓名、出生年月、学历、专业等情况。公示期为5个工作日。
(九)聘用
公示期满后,确定拟录用人员。拟录用人员在规定时限内办理入职报到手续。新聘用人员实行试用期制度。试用期限按《事业单位人事管理条例》和《陕西省事业单位聘用合同管理暂行办法》规定执行。
五、有关待遇
有关待遇按照学校政策执行,详情电话咨询。
六、注意事项
1.招聘信息以陕西铁路工程职业技术学院官网(https://www.sxri.net)和学校官方平台统一发布为准。
2.应聘人员需按要求如实填写相关信息,对所提交应聘材料的真实性、准确性负责,否则学校有权取消录用资格,已经聘用的解除聘用关系,所有责任由应聘人员承担。
3.应聘人员报名时需填写能联系到本人的电话号码,以便在面试、体检等环节及时联系。因应聘人员电话无法联系所造成的后果,由考生自行负责。
4.本次招聘不指定教材和辅导用书,不举办也不委托任何机构和个人举办考试辅导培训班。目前社会上出现的假借学校名义举办的辅导班、辅导网站或发行的出版物、上网卡等,均与本次公开招聘无关。敬请广大应聘人员提高警惕,切勿上当受骗。
七、联系方式
1.地址:陕西省渭南市高新技术开发区科教园区胜利大街西段89号
2.联系人:孙老师、穆老师 联系电话:0913-2221052
就业管理系统登录








