10000元以上
浙江水利水电学院2025年公开招聘特殊专业技术岗位公告
北京神州之窗网络技术服务有限公司发布时间:2025-11-18浏览量:770
一、学校概况
浙江水利水电学院是水利部与浙江省共建的应用型本科高校,前身为1953年杭州水力发电学校,2013年升格为本科院校,2019年获批省应用型示范学校,2022年列入新增硕士学位授予单位建设规划。学校有杭州钱塘和湖州南浔两个校区,在校生1.57,教职工1200余人,博士教师占比超50%。学校坚持应用型办学,开设43个本专科专业,拥有国家级一流专业、一流课程等,毕业生就业率稳定在95%左右。学校以学科建设为龙头,获批省一流学科建设项目,工程学进入ESI全球排名前1%。学校还积极开展国际合作,牵头建设“吉尔吉斯斯坦鲁班工坊”,与多国高校开展联合培养和合作办学。
二、招聘岗位
用人 | 岗位 | 岗位 | 人数 | 年龄 | 学历/学位 | 职称/职业资格 | 专业/学科方向 | 其他条件及备注 | 岗位相关联系人、 |
水利工程学院 | A18-25-01 | 学科带头人 | 1 | *50周岁 | *研究生/ | 正高 | 水利工程、农业工程、土木工程、船舶与海洋工程、地理学(限自然地理学) | *符合学校《人才引进实施办法》([2022]133号)文件规定的B类及以上层次人才和学科紧缺急需人才,年龄、学历学位可不作严格限制。本校招聘的其他学科带头人岗位年龄、学历条件均按此标准掌握。 | 于老师: |
水利工程学院 | A18-25-02 | 学术带头人 | 4 | *45周岁 | 研究生/ | 副高 | 水利工程、农业工程、土木工程、船舶与海洋工程、地理学(限自然地理学) | *符合学校《人才引进实施办法》([2022]133号)文件规定的C类及以上层次人才和学科紧缺急需人才,年龄可不作严格限制。本校招聘的其他学术带头人岗位年龄条件均按此标准掌握。 | 于老师: |
水利工程学院 | A18-25-03 | 教学科研岗 | 10 | *35周岁 | 研究生/ | / | 水利工程、农业工程、土木工程、船舶与海洋工程、地理学(限自然地理学) | 具有海外经历优先考虑,有博士后研究经历的,年龄可以放宽到40周岁,本校招聘的其他教学科研岗位均按此标准掌握。 | 于老师: |
环境科学与工程学院 | A18-25-04 | 学科带头人 | 1 | *50周岁 | *研究生/ | 正高 | 土木水利、环境科学与工程、资源与环境、土木工程 | 洪老师: | |
环境科学与工程学院 | A18-25-05 | 学术带头人 | 4 | *45周岁 | 研究生/ | 副高 | *土木水利、环境科学与工程、资源与环境、土木工程 | *本科或硕士研究生阶段为给排水或市政工程专业,博士专业不限。 | 洪老师: |
环境科学与工程学院 | A18-25-06 | 教学科研岗 | 9 | *35周岁 | 研究生/ | / | *土木水利、环境科学与工程、资源与环境、土木工程 | *本科或硕士研究生阶段为给排水或市政工程专业,博士专业不限。 | 洪老师: |
建筑工程学院 | A18-25-07 | 学科带头人 | 1 | *50周岁 | *研究生/ | 正高 | 力学、土木工程、水利工程、地质资源与地质工程、管理科学与工程、动力工程及工程热物理、控制科学与工程 | 陈老师: | |
建筑工程学院 | A18-25-08 | 学术带头人 | 5 | *45周岁 | 研究生/ | 副高 | 力学、土木工程、水利工程、地质资源与地质工程、管理科学与工程、动力工程及工程热物理、控制科学与工程 | 陈老师: | |
建筑工程学院 | A18-25-09 | 教学科研岗 | 12 | *35周岁 | 研究生/ | / | 力学、土木工程、水利工程、地质资源与地质工程、工程管理、管理科学与工程、设计学、动力工程及工程热物理、控制科学与工程、交通运输工程、计算机科学与技术、材料科学与工程 | 陈老师: | |
测绘科学与技术学院 | A18-25-10 | 学科带头人 | 1 | *50周岁 | *研究生 / | 正高 | 测绘科学与技术、遥感科学与技术及其他遥感、地理信息相关方向 | 韦老师: | |
测绘科学与技术学院 | A18-25-11 | 学术带头人 | 5 | *45周岁 | 研究生/ | 副高 | 测绘科学与技术、遥感科学与技术及其他遥感、地理信息相关方向 | 韦老师: | |
测绘科学与技术学院 | A18-25-12 | 教学科研岗 | 12 | *35周岁 | 研究生/ | / | *测绘科学与技术、遥感科学与技术、城乡规划学、地理学(限遥感、地理信息相关方向)、 地质资源与地质工程(限遥感、地理信息相关方向)、 大气科学(限遥感、地理信息科学方向)、计算机科学与技术(有地理信息系统建设背景)、信息与通信工程(限人工智能方向)、电磁场与微波技术(限遥感方向)、海洋科学(限遥感、地理信息方向)、地质学(限遥感与地理信息系统、资源环境与区域规划等相关研究方向) | *本科为测绘工程专业,博士专业不限。 | 韦老师: |
机械工程学院 | A18-25-13 | 学科带头人 | 1 | *50周岁 | *研究生/ | 正高 | 机械工程、动力工程及工程热物理、材料科学与工程 | 汪老师: | |
机械工程学院 | A18-25-14 | 学术带头人 | 6 | *45周岁 | 研究生/ | 副高 | 机械工程、动力工程及工程热物理、材料科学与工程 | 汪老师: | |
机械工程学院 | A18-25-15 | 教学科研岗 | 13 | *35周岁 | 研究生/ | / | *机械工程、水利工程、动力工程及工程热物理、材料科学与工程、信息与通信工程、控制科学与工程、船舶与海洋工程、农业工程、力学、化学工程与技术、电子科学与技术、计算机科学与技术、仪器科学与技术、电气工程、集成电路科学与工程、智能科学与技术、纳米科学与工程、兵器科学与技术、航空宇航科学与技术、交通运输工程、物理学 | *本科或硕士研究生阶段为机械工程相关专业,博士专业不限。 | 汪老师: |
电气工程学院 | A18-25-16 | 学科带头人 | 1 | *50周岁 | *研究生/ | 正高 | 电气工程、电子科学与技术、信息与通信工程、控制科学与工程、动力工程及工程热物理、能源动力、智能科学与技术、仪器科学与技术 | 沈老师: | |
电气工程学院 | A18-25-17 | 学术带头人 | 5 | *45周岁 | 研究生/ | 副高 | 电气工程、电子科学与技术、信息与通信工程、控制科学与工程、动力工程及工程热物理、能源动力、智能科学与技术、仪器科学与技术 | 沈老师: | |
电气工程学院 | A18-25-18 | 教学科研岗 | 12 | *35周岁 | 研究生/ | / | *电气工程、电子科学与技术、信息与通信工程、控制科学与工程、动力工程及工程热物理、能源动力、智能科学与技术、仪器科学与技术、物理学、数学 | *本科或硕士研究生阶段为电气工程专业,博士专业不限。 | 沈老师: |
经济与管理学院 | A18-25-19 | 学科带头人 | 1 | *50周岁 | *研究生/ | 正高 | 工商管理学、管理科学与工程、农林经济管理 | 金老师: | |
经济与管理学院 | A18-25-20 | 学术带头人 | 2 | *45周岁 | 研究生/ | 副高 | 工商管理学、管理科学与工程、农林经济管理、理论经济学、应用经济学 | 金老师: | |
经济与管理学院 | A18-25-21 | 教学科研岗 | 7 | *35周岁 | 研究生/ | / | 工商管理学、管理科学与工程、农林经济管理、公共管理学、信息资源管理、理论经济学、应用经济学、统计学 | 金老师: | |
计算机科学与技术学院 | A18-25-22 | 学科带头人 | 1 | *50周岁 | *研究生/ | 正高 | *软件工程、计算机科学与技术、电子科学与技术、信息与通信工程、控制科学与工程、智能科学与技术、网络空间安全、信息资源管理、管理科学与工程、电子信息 | *本科或硕士研究生阶段为计算机相关专业,博士专业不限。 | 朱老师: |
计算机科学与技术学院 | A18-25-23 | 学术带头人 | 5 | *45周岁 | 研究生/ | 副高 | *软件工程、计算机科学与技术、电子科学与技术、信息与通信工程、控制科学与工程、智能科学与技术、网络空间安全、信息资源管理、管理科学与工程、电子信息、数学、统计学、系统科学、数据科学 | *本科或硕士研究生阶段为计算机相关专业或数学专业,博士专业不限。 | 朱老师: |
计算机科学与技术学院 | A18-25-24 | 教学科研岗 | 9 | 40周岁 | 研究生/ | / | *软件工程、计算机科学与技术、电子科学与技术、信息与通信工程、控制科学与工程、智能科学与技术、网络空间安全 | *本科或硕士研究生阶段为计算机相关专业,博士专业不限。 | 朱老师: |
计算机科学与技术学院 | A18-25-25 | 教学科研岗 | 5 | *35周岁 | 研究生/ | / | *数学、统计学、系统科学、数据科学 | *本科或硕士研究生阶段为数学专业,博士专业不限。 | 朱老师: |
计算机科学与技术学院 | A18-25-26 | 教学科研岗 | 3 | *35周岁 | 研究生 / | / | 水利工程、农业工程、大气科学、地理学、遥感科学与技术、交通运输工程、林学 | 朱老师: | |
人文与外国语学院 | A18-25-27 | 学术带头人 | 2 | *45周岁 | 研究生/ | 副高 | *外国语言文学(英语)、翻译学、教育学 | *博士专业为教育学的,要求本科或硕士阶段为英语专业。 | 朱老师: |
人文与外国语学院 | A18-25-28 | 教学科研岗 | 3 | 40周岁 | 研究生/ | / | *外国语言文学(英语)、翻译学、应用经济学、教育学、社会学 | *博士专业为应用经济学、教育学、社会学的,要求本科或硕士研究生阶段为英语专业。 | 朱老师: |
人文与外国语学院 | A18-25-29 | 教学科研岗 | 1 | 35周岁 | 研究生/ | / | *工商管理 | *本科为俄语专业。 | 朱老师: |
马克思主义学院 | A18-25-30 | 学术带头人 | 2 | *45周岁 | 研究生/ | 副高 | 马克思主义理论,中共党史党建学,哲学,政治学及相关学科专业 | 中共党员(含预备党员)。 | 李老师: |
马克思主义学院 | A18-25-31 | 教学科研岗 | 1 | *45周岁 | 研究生/ | 副高 | 哲学 | *1.特别优秀的可以适当放宽年龄限制。2.中共党员(含预备党员)。 | 李老师: |
马克思主义学院 | A18-25-32 | 教学科研岗 | 6 | *35周岁 | 研究生/ | / | 马克思主义理论,中共党史党建学,哲学,政治学及相关学科专业 | 中共党员(含预备党员)。 | 李老师: |
水科学研究院 | A18-25-33 | 学科带头人 | 1 | *50周岁 | *研究生 / | 正高 | 水利工程、土木水利、动力工程及工程热物理、电气工程、控制科学与工程、计算机科学与技术、智能科学与技术 | 杨老师: | |
水科学研究院 | A18-25-34 | 学术带头人 | 2 | *45周岁 | 研究生/ | 副高 | 水利工程、土木水利、动力工程及工程热物理、电气工程、控制科学与工程、计算机科学与技术、智能科学与技术 | 杨老师: | |
水科学研究院 | A18-25-35 | 教学科研岗 | 7 | *35周岁 | 研究生 | / | 水利工程、土木水利、动力工程及工程热物理、电气工程、控制科学与工程、计算机科学与技术、智能科学与技术、数学 | 杨老师: | |
水科学研究院 | A18-25-36 | 教学科研岗 | 2 | *35周岁 | 研究生/ | / | 力学 | 杨老师: | |
体育教学部 | A18-25-37 | 教学科研岗 | 1 | *30周岁 | *研究生 / | / | 教育学 | *1.武术专项; | 刘老师: |
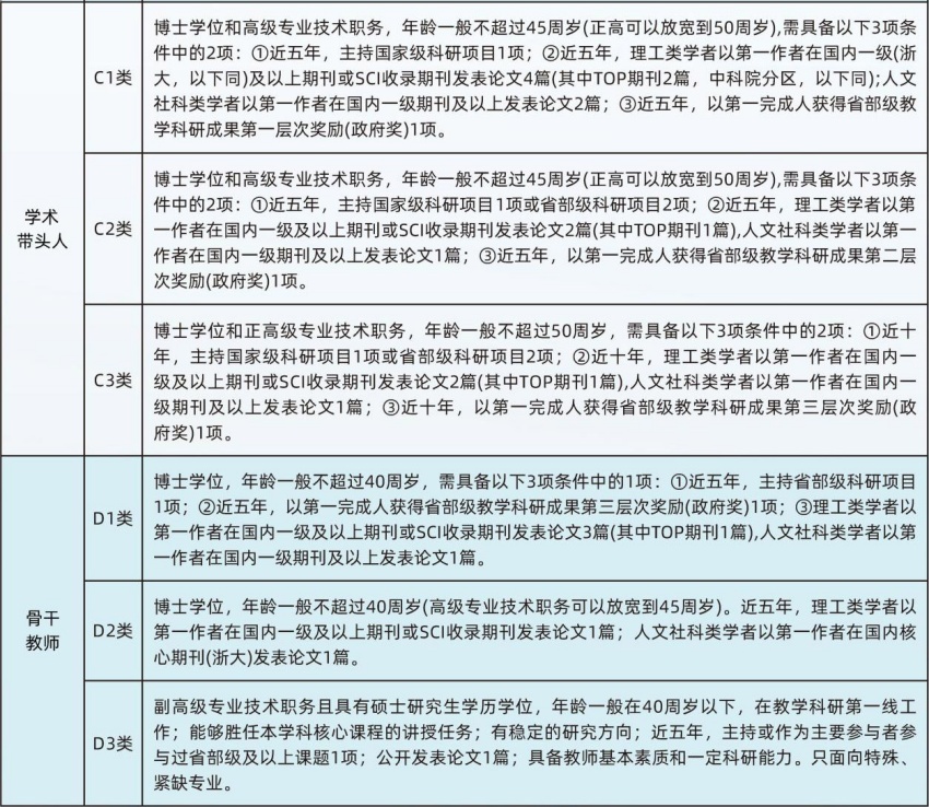
三、人才类别
(二)人才引进待遇
各类业绩突出的博士研究生、副高级及以上专业技术职务人员结合学校发展需要和个人实际业绩情况,根据学校高层次人才引进有关管理办法,确定具体引进待遇,提供人才综合补贴、科研启动经费和周转房。
四、招聘流程
(1)报名办法
采取网络报名的方式进行,报名网址:
,报名人员登录报名网址报名,注册个人信息,填写应聘岗位,并上传相关证书的电子材料(如学历、学位、党员证明材料等),一人限报一个岗位,资格审查情况将通过网上报名系统等方式反馈资格审查结果,(报名来源请填写通过博士研究生招聘网了解)。
(2)面试流程
面试前上交审核相关报名材料(按顺序排列):身份证原件及复印件(正反面);学历、学位证书、职称证书原件及复印件;填写在我校应聘系统中,与应聘岗位相对应的佐证(工作业绩、论文(著作)、作品、科研项目、获奖荣誉等)材料原件及复印件;准备个人简历。
面试内容:内容为应聘岗位相关课程,具体面试内容由用人部门决定。总分100分,面试最低合格分数为60分,低于该成绩的人员不能进入体检、考察环节。
(3)体检与考核
体检参照《浙江省教师资格认定体检标准》执行。应聘人员不按规定的时间、地点参加体检,视作放弃体检资格。考察工作参考公务员考录工作相关环节的办法进行,以招聘单位认定意见为准。
五、联系方式
学校地址:浙江省杭州市钱塘区2号大街508号浙江水利水电学院(邮政编码310018)
学校网址:
联系电话:0571-86929093 浙江水利水电学院人事处
企业其他招聘信息
中国人民警察大学2026年度公开招聘公告
2026-01-23
郑州美术学院2025年服装与服饰设计专业教师招聘公告
2025-12-25
东北电力大学2025年招聘公告
2025-12-09
扬州工业职业技术学院2025年人才招聘公告
2025-11-21
百年西大,云端相侯!11月14日10点线上直播,与您共话初心、共探未来,锁定时间,不见不散!
2025-11-05
水利部长江水利委员会长江科学院2026年度公开招聘(第一批)
2025-11-05